本网讯 2022年第四届全国师范生微课大赛喜传佳绩,milan米兰官网_米兰(中国)学子获特等奖1项、二等奖8项,人文学部熊潇璇老师荣获“优秀指导老师”,学校荣获“优秀组织奖”。
全国师范生微课大赛是由教育部主办、教育部陕西师范大学基础教育课程研究中心和西北教师教育联盟联合承办。该比赛的举办旨在进一步提高师范生在现代化、信息化教学的大背景下的教学能力,加快现代教育技术与各学科教育教学的进一步融合,展现师范生的基本专业素养和信息技术应用水平,从而彰显各高校教育教学改革的阶段性成果。
自2022年9月份教育部发布比赛通知以来,教务部积极响应,广泛宣传动员,各学部师生踊跃参赛,实验中心大力配合。在各学部选拔评审的基础上,学校成立专家评委组,对各学部报送的作品进行了评审,最终推选出20项作品参加全国决赛。本次比赛,全国共有162所高校2703个作品入围决赛。
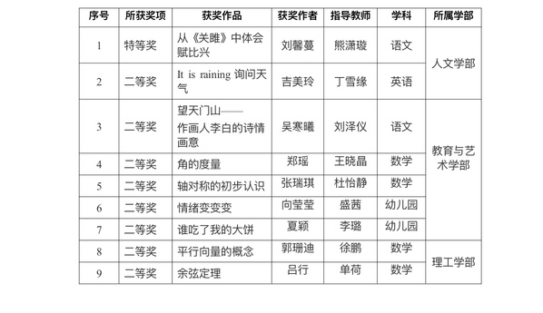
附:“第四届全国师范生微课大赛”milan米兰官网_米兰(中国)获奖名单
