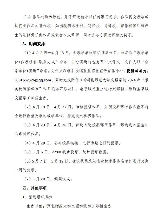
国家院校代码:13256
湖北招生代码:C237
招生首页
milan米兰官网_米兰(中国)
招生政策
招生章程
招生计划
历年招生
专业介绍
新生指南
学校首页
当前位置:
首页
招生快讯
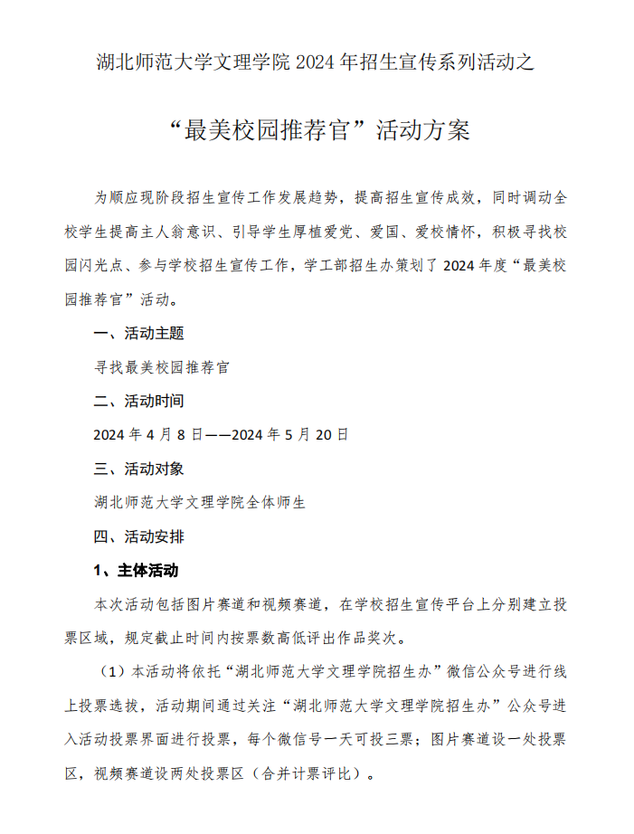
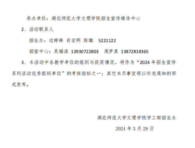
milan米兰官网_米兰(中国) 2024年招生宣传系列活动之 “最美校园推荐官”活动方案
发布者:文理学院
发布时间:2024-04-03
作者:边婷婷
浏览次数:
1043
2024年招生宣传 最美校园推荐官 活动方案.pdf
[an error occurred while processing this directive]
九游中国有限公司官网
|
开云足球(中国)官方网站
|
J9在线平台
|
开云手机站官网
|
米兰在线注册_米兰(中国)
|
三亿平台
|
星空平台
|
开云电子官方网站
|
九游(9Game)官方网站
|